- Concepts of Programming Languages

Scala Introduction

Instructor:

Learning Objectives

How to combine multiple programming paradigms in a single language?

  • Identify Scala basic syntax
  • Identify and describe tuples in Scala
  • Identify and describe lists in Scala

Scala

Scala

  • Scala has a read-evaluate-print loop (REPL)
  • Boolean literals: false || true
  • Numeric literals: 1 + 2
  • String literals: ("hello" + " " + "world").length
  • Use of Java's libraries
    1. val dir = java.io.File ("/tmp")
    2. dir.listFiles.filter (f => f.isDirectory && f.getName.startsWith ("c"))

Everything is an Object

  • 5:Int is an object of type Int with methods: 5.toDouble
  • Methods can have symbolic names (see scala.Int): 5.+ (6)
  • scala.runtime.RichInt adds more methods: 5.max (6)
  • Any unary function e1.f(e2) can be written as e1 f e2
    • 5 + 6 is 5.+ (6)
    • 5 max 6 is 5.max (6)

Scala Type Checking

  • Scala performs static type checking
    1. def f () = 5 - "hello" // rejected by type checker
  • REPL prints types of expressions
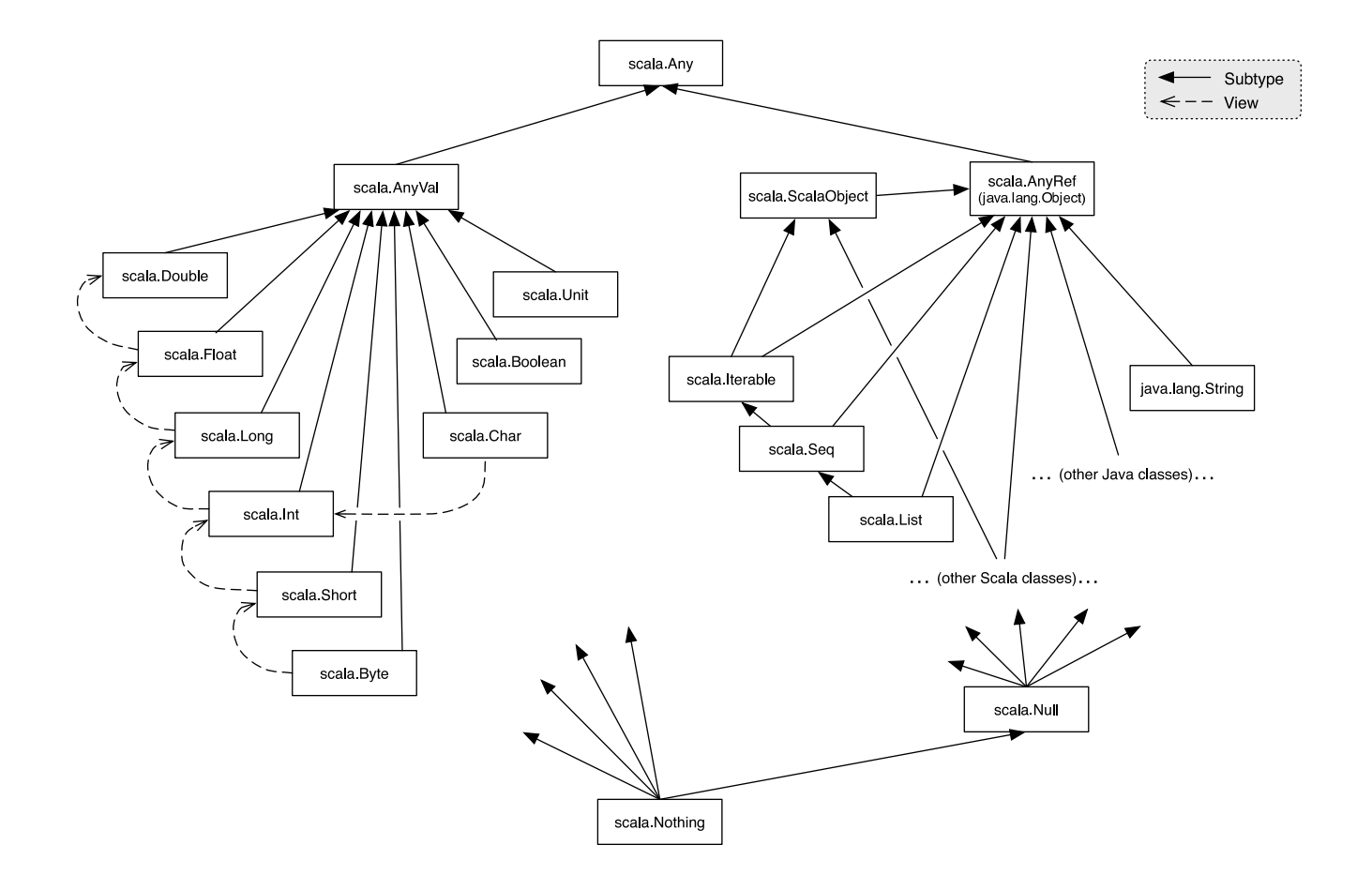
  • Java type hierarchy is embedded in Scala
    • Java primitive types are Scala value types
    • Java reference types are Scala reference types
    • java.lang.Object is scala.AnyRef

Scala type hierarchy

Mutable and Immutable Variables

Mutable Variables

  • Scala
    1. var x = 10 // declare and initialize x
    2. x = 11 // assignment to x OK
  • Java
  • C

Immutable Variables

  • Scala
    1. val x = 10 // declare and initialize x
    2. x = 11 // assignment to x fails
    3. // error: reassignment to val
  • Java
  • C

Mutable and Immutable Variables

Mutable Variables

  • Scala
    1. var x = 10 // declare and initialize x
    2. x = 11 // assignment to x OK
  • Java
    1. int x = 10; // declare and initialize x
    2. x = 11; // assignment to x OK
  • C
    1. int x = 10; // declare and initialize x
    2. x = 11; // assignment to x OK

Immutable Variables

  • Scala
    1. val x = 10 // declare and initialize x
    2. x = 11 // assignment to x fails
    3. // error: reassignment to val
  • Java
    1. final int x = 10; // declare and initialize x
    2. x = 11; // assignment to x fails
    3. // error: cannot assign a value to final variable x
  • C
    1. const int x = 10; // declare and initialize x
    2. x = 11; // assignment to x fails
    3. // error: assignment of read-only variable ‘x’

Expression Sequencing

C Statements

  1. int f() {
  2. s_1;
  3. s_2;
  4. ...
  5. return e_n;
  6. }

Java Statements

  1. int f() {
  2. s_1;
  3. s_2;
  4. ...
  5. return e_n;
  6. }

Scala Expressions

  1. def f() : Int =
  2. e_1
  3. e_2
  4. ...
  5. e_n
  6. end f

Also allowed:

  1. def f() : Int = {
  2. e_1;
  3. e_2;
  4. ...
  5. return e_n;
  6. }

Methods

  • Parameters require type annotations
  1. def plus (x:Int, y:Int) : Int = x + y
  2. def times (x: Int, y:Int) = x * y
  • Return types
    • can often be inferred
    • but are required for recursive methods
  • Body of a method is an expression; its value is returned

Methods

  • Conditional expressions (recursive)
    1. def fact(n: Int) : Int =
    2. if n <= 1 then 1
    3. else n * fact (n - 1)
    4. end fact
  • For-expressions (non-recursive)

    Range generator and iterator

    1. def fact(n: Int) : Int =
    2. var result = 1
    3. for i <- 1 to n /* by 1 */ do
    4. result *= i
    5. result
    6. end fact

    Collection iterators

    1. def sum(xs: List[Int]) : Int =
    2. var result = 0
    3. for n <- xs do
    4. result += n
    5. result
    6. end sum

Scala Collections

Tuples

Tuples: fixed number of immutable heterogeneous data items

Scala Tuples

  1. val p = (5, "hello")
  2. // val p : (Int, String) = (5, "hello")
  3. val x = p(0)
  4. // val x : Int = p(0)
  5. val q = 5 -> "hello" // alternate syntax
  6. // val q : (Int, String) = (5, "hello")

Expressed in Java

  1. public class Pair<X,Y> {
  2. final X x;
  3. final Y y;
  4. public Pair (X x, Y y) { this.x = x; this.y = y; }
  5. }
  6. Pair<Integer, String> p = new Pair<> (5, "hello");
  7. int x = p.x;

Expressed in C++

  1. #include <tuple>
  2. auto p = std::make_tuple(5, std::string("hello"));
  3. // std::tuple<int, std::string> p = std::make_tuple(5, std::string("hello"))
  4. auto x = std::get<0>(p)
  5. // int x = std::get<0>(p)

Linked Lists

Lists: variable number of immutable homogeneous data items

  • List constructors

    1. List (11, 21, 30+1, 82/2)
    2. 11 :: 21 :: (30+1) :: (82/2) :: Nil

    List with four elements

  • Scala's :: is an infix operator to construct lists (pronounced "cons")

    1. val xs = 11 :: 21 :: 31 :: 41 :: Nil
    2. // cons is right-associative - here it is with explicit parentheses
    3. val ys = 11 :: (21 :: (31 :: (41 :: Nil)))
    4. // method-call style, not encouraged!
    5. val zs = Nil.::(41).::(31).::(21).::(11)

List Projections

  • Projections extract components of a list: often called head and tail
  1. val xs = List(11, 21, 31, 41)
  2. val x = xs.head // x == 11
  3. val ys = xs.tail // ys == List(21, 31, 41)

Summary

  • Scala combines functional and object-oriented programming
  • Everything is an expression with a result value (even loops)
  • Type inference: val x = 10 is val x: Int = 10
  • Immutable vs mutable variables: val x = 10 vs. var x = 10
  • Methods
    • require argument types
    • can infer return types
    • last expression in body determines return value
  • Tuples (1, "hello") or 1 -> "hello"
  • Immutable lists List(1,2,3) or 1 :: 2 :: 3 :: Nil

Execution of Factorial (From Lecture)

  1. def fact(n: Int) : Int = if n <= 1 then 1 else n * fact (n - 1)
  2. fact(3)
  3. --> if n <= 1 then 1 else n * fact (n - 1) // where n=3
  4. --> if 3 <= 1 then 1 else 3 * fact (3 - 1)
  5. --> if false then 1 else 3 * fact (3 - 1)
  6. --> 3 * fact (3 - 1)
  7. --> 3 * fact (2)
  8. --> 3 * (if n <= 1 then 1 else n * fact (n - 1)) // where n=2
  9. --> 3 * (if 2 <= 1 then 1 else 2 * fact (2 - 1))
  10. --> 3 * (if false then 1 else 2 * fact (2 - 1))
  11. --> 3 * (2 * fact (2 - 1))
  12. --> 3 * (2 * fact(1))
  13. --> 3 * (2 * (if n <= 1 then 1 else n * fact (n - 1))) // where n=1
  14. --> 3 * (2 * (if 1 <= 1 then 1 else 1 * fact (1 - 1)))
  15. --> 3 * (2 * (if true then 1 else 1 * fact (1 - 1)))
  16. --> 3 * (2 * 1)
  17. --> 3 * 2
  18. --> 6

# <span class="fa-stack"><i class="fa-solid fa-circle fa-stack-2x"></i><i class="fa-solid fa-cubes fa-stack-1x fa-inverse"></i></span> Structured Data - Tuples: fixed number of heterogeneous items `(1, "hello")` * Lists: variable number of homogeneous items<br/> `List(1, 2, 3)` or `1 :: 2 :: 3 :: Nil` * Immutable and mutable variants * Pattern matching to decompose structured data into its components ---

# <span class="fa-stack"><i class="fa-solid fa-circle fa-stack-2x"></i><i class="fa-solid fa-cubes fa-stack-1x fa-inverse"></i></span> Mutability: Variable vs. Data - Variable mutability is different from data mutability * Java _mutable linked list_ by default ```java List<Integer> xs = new List<> (); // mutable variable, mutable list final List<Integer> ys = xs; // immutable variable, mutable list xs.add (4); ys.add (5); // list is mutable through both references xs = new List<> (); // reference is mutable ys = new List<> (); // fails; reference is immutable * Scala _immutable linked list_ by default ```scala var xs = List (4, 5, 6) // mutable variable, immutable list val ys = xs // immutable variable, immutable list xs (1) = 7; ys (1) = 3 // fails; list is immutable xs = List (0) // reference is mutable ys = List () // fails; reference is immutable ``` ---